Other designs


Emergency USB charger.

Emergency USB charger

This contraption is intended for charging devices through a USB port using standard AA size batteries as a power source, for when the sun isn't shining on this project. If this interests you, also have a look at the Minty Boost. It is sold in kit form, and the web page has a lot of interesting information on how to go about designing and building such a device.

One or two batteries?

Using one AA battery for charging devices would yield a lipstick sized, very elegant and even cute solution, which is probably why these are available commercially. There are, however, a few problems with those:

So, two AAs it is, then.

What kind of batteries?

Duracell Plus discharge characteristics

Alkaline AA batteries have a large capacity, at least on paper. Problem is, that the capacities quoted only apply when you pull a moderate current, say 100mA. For larger currents, the capacity drops dramatically. In the top graph to the right are the discharge characteristics for the Duracell Plus AA batteries. Pulling large currents more than halves their potential capacity.

A great advantage of alkaline batteries is their low self discharge rate. You can carry them around for years and they will still have most of their capacity left.

Duracell NiMH discharge characteristics

NiMH batteries on the other hand behave very well when pulling large currents, as you can see in the bottom graph on the right for standard Duracell NiMH AA cells. Note that a discharge current of 0.5C is 1.25A for a 2500mAh battery, and is considered a low rate discharge for NiMH.

The self discharge rate for NiMH batteries, however, is huge. Don't expect any charge left when you leave them unused for a longer period. Not so good for an emergency charger.

Sanyo (now Panasonic) does have NiMH batteries (under the Eneloop brand) that keep their charge much better, and Duracell also have a line of NiMH batteries with better self discharge rate specs.

Take your pick. This emergency USB charger will work with any of these batteries.

Which DC-DC converter?

LM2621 Evaluation Kit

I looked into two DC-DC converters, the Maxim MAX1708 and the TI LM2621. As I don't like soldering SMD components much, I decided to get the evaluation kits for these ICs. Because Maxim quoted me a whopping $60,- for theirs, I only got the TI one for $25,-.

The LM2621 evaluation kit did everything I wanted as-shipped, and also was the perfect size for this project. Here's what's on it:

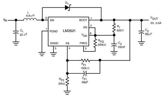
Evaluation Kit Schematic

As you can see, it's roughly the same set-up as described on my A simple step-up converter page. It works, however, with a far higher frequency, hence the smaller parts.

Wiring a USB plug for charging

Telling the apparatus being charged that it is dealing with a dedicated charger is simple: you short the data lines (the inner two pins of the connector). Don't ground them, but let them float.

This will work for most devices, except the Samsung Galaxy Tabs and some Apple stuff, and possibly others. They will either not charge at all, or charge more slowly than you are used to. The latter is OK; you don't want to pull more than about (the USB standard) 500mA from the DC-DC converter used here.

Other ingredients.

Besides the batteries and the DC-DC converter, I used:

USB chassis plug Mini Magltie AA

For a battery holder I used a Mini Maglite AA torch (not the LED version but the xenon version) without the top. If you unscrew the top of these torches you find a black disk with two holes in it. All you have to do is pull out the bulb, stick two pins in, and find out which is positive and which is ground.

Assembly

Not much to it, really. I wired and soldered the connections and added some shrink tube.


Email


This page was created by Oscar den Uijl, oscar@den-uijl.nl